عربي
Français
E-mail
Student Portal
E-learning
Search
Health university
University of Algiers 3
Ibrahim Sultan Cheibout
Home
University
University site
Rector’s word
Ethics Charter
Quality Insurance
Administration
Organisation charter
General Secretariat
Vice-rectorates
Vice-rectorate of Higher Education
Vice-rectorate of Pedagogy
Vice Rectorate of External Relations, Animation and Scientific Events
Vice-rectorate of Development, Forecasting and Orientation
Faculties/Institutes
E-learning
Faculty of Economic Sciences
Faculty of Information Sciences and Communication
Faculty of Political Sciences and International Relations
nstitute of Physical Education and Sports
Scientific research
Research Laboratories
Laboratory Globalization and Economic Policies
Laboratory Change Management in the Algerian Company
Laboratory Sciences and Technics of Physical Education and Sports Activities
Laboratory Traditional Industries
Laboratory Use and Reception of Cultural and Media Products
Laboratory Research and Studies in International Relations
Laboratory Research in Languages, Communication and New Technologies
Laboratory Studies and Analysis of General Policies in Algeria
Laboratory Researchs and Political Studies
Laboratory Sports Sciences and High Level Training
Scientifique Review
Library
House of Entrepreneurship
Digital Strategy Office
Presentation
Members
Missions
Internal Regulations
Official Documents
Digital Strategy Office
IT charter of the University of Algiers 3
Supervising Ministry
Digital master plan
user’s guide to the Digital Master Plan
Canvas implementation of the digital master plan
Resources
Digital Resources
Documentary Resources
training offer
intensive language teaching center
our motive
our Achievements
our objectives
Contact Us
Home
/
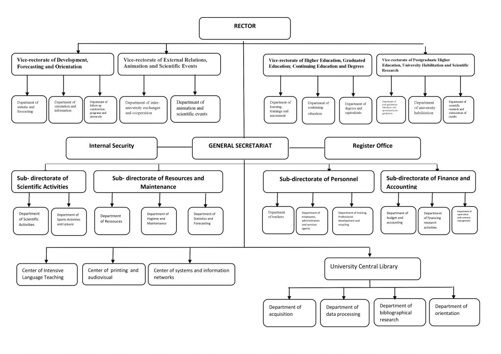
Organisation charter
Organisation charter
Share
Facebook
Twitter
Google +
Stumbleupon
LinkedIn
Pinterest